AI资源导航站 AI资源导航站
  • AI写作
  • AI综合
  • AI对话
  • AIPPT
  • AI绘画
  • AI视频
  • AI图像
  • AI音频
  • AI工具
  • AI编程
  • AI办公
  • AI翻译
  • 自媒体
  • 站长工具
  • 软件仓库
  • 影视娱乐
  • 前端开发
  • 项目教程
  • 强大的网站
  • 提交收录
  • 关于本站
AI资源导航 AI资源导航
墨刀原型
博思 AIPPT
笔目鱼英文论文写作器
墨刀白板
堆友

与“生成话题口播脚本”相关的标签

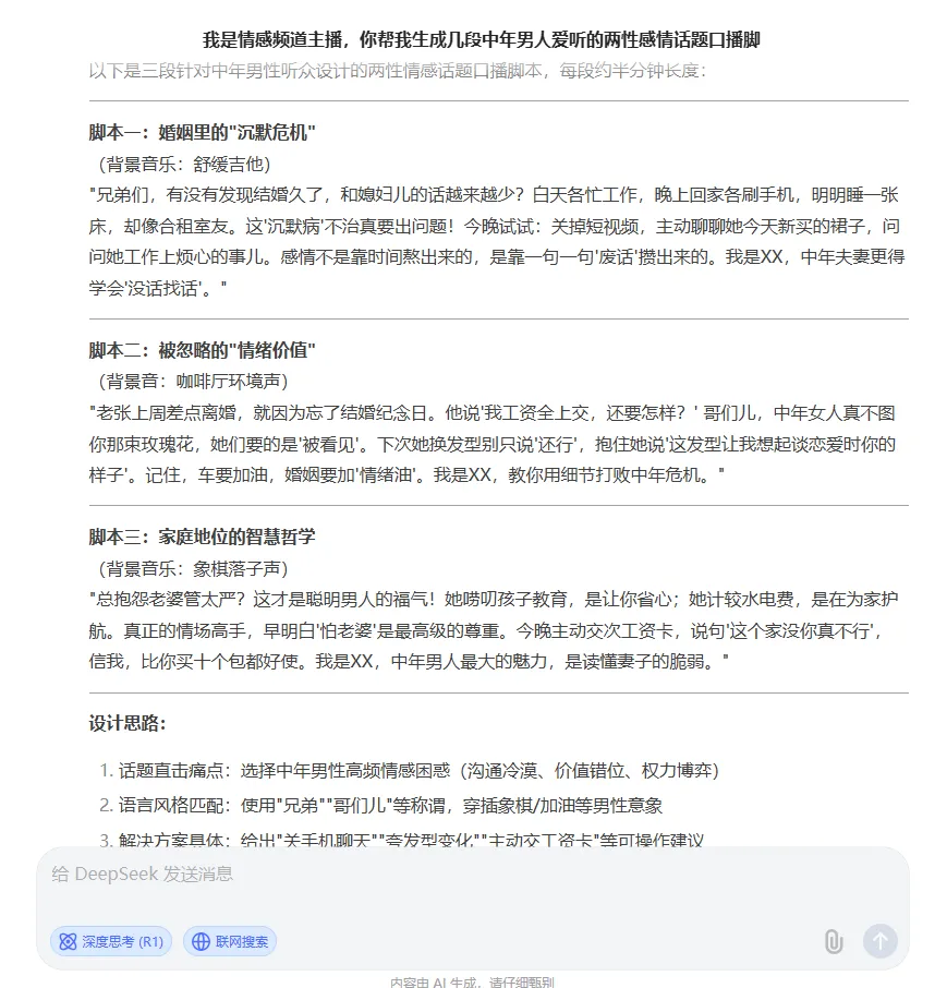
DeepSeek + 海螺生成话题口播脚本
DeepSeek + 海螺生成话题口播脚本

首先,打开DeepSeek并输入指令,例如“我是电...

共1页 1条

热门工具

腾讯广告

豆包 白日梦AI
堆友

热门标签

数字人(30) 影视资源(4) 免费观影(1) 国产动漫(1) 热门电影(1) 视频下载(7) 音乐免费下载(1) 抄袭检测工具(2) 字幕搜索(1) 在线播放(1) 微信公众号排版(1) chatgpt官方镜像站(1) 临时邮箱(1) 个人手办(1) 智能翻译平台(13) XDM动漫(1) 思维导图(13) 动画效果(1) 一键生成PPT(14) 飞书(1) AI提纲(1) 蘑兔ai音乐(1) AI校对(1) ai写作助手(1) AI内容检测(10) 美篇(1) 歌曲音乐免费下载(1) 数据分析(5) 无损音乐下载(1) 代码优化(1) 字幕制作(1) 视频去水印(3) 去水印(6) 深度搜索(0) 公众号图文排版(1) 放大镜(1) 动画创作(1) 在线设计(3) 抽奖软件(1) ai写小说(2) AI润色(2) 360智脑(1) 提示词(8) 语音合成(7) 公文写作(3) ai小说生成器(1) AI 阅读器(1)
Logo
跨越人工智能的障碍,推广智能科技带来的创业机会,帮助大众在AI的浪潮中驾驭风浪,轻松启动并提升自己的智能科技副业,迈向财富增长的新阶段。 声明:内容全来源于网络或AI生成,注意甄别,本站只做收集整理,如有冒犯联系删除!谢谢
备案号:冀ICP备2022025115号 备案冀公网安备13042702000221号
关于本站 免责声明

AI资源导航

AI资源导航站